Hello everyone, I am doing my thesis and I am confused of it
Please Help me
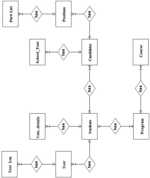
This is my erd in the attachment
The question is student has program
under the student
(StudId(pk), ProgId(FK),name ,position, course, program)
my question is what is the used of the foreign key of the program?
Under the program entity
(ProgID, progname)
Should I put in the student
of ProgID and an attribute of the program in the student?
Please Help me
This is my erd in the attachment
The question is student has program
under the student
(StudId(pk), ProgId(FK),name ,position, course, program)
my question is what is the used of the foreign key of the program?
Under the program entity
(ProgID, progname)
Should I put in the student
of ProgID and an attribute of the program in the student?